星空网页版·官方站

星空网页版·官方站 行业资讯 政策法规 产业市场 节能技术 能源信息 宏观环境 会议会展 活动图库 资料下载 焦点专题 智囊团 企业库
能源信息  节能产业网 >> 能源信息 >> 太 阳 能 >> 正文
天合光能:光伏行业长期战略坚守者
来源:经理人网 时间:2022/1/21 15:37:12 用手机浏览

我国在光伏行业涌现了全球性优秀企业,创造了行业的繁荣。而在这些企业中,天合光能是一家坚持技术研发和创新,不盲目跟风扩建产能,砥砺前行的长期战略者。它在国内创造了数个“第一”“首次”的佳绩。

“到2060年,绿色低碳循环发展的经济体系和清洁低碳安全高效的能源体系全面建立,能源利用效率达到国际先进水平,非化石能源消费比重达到80%以上。”这是在2060年实现“碳中和”的目标之一。但是要实现这个目标,我国面临的压力和挑战非常大。在我国目前的能源结构中,依靠化石能源占比超过80%。提升非化石能源的生产、应用,甚至要达到取代和颠覆化石能源高占比的地位,必然需要依靠科学技术的创新和升级。通过光伏产业的发展创新,提高太阳能发电的效率和稳定性正是其中一条路径。

从我国整个光伏产业的竞争格局来看,由于自2011年以来,美国和欧盟发起光伏“反倾销反补贴”等系列贸易战略,光伏产品价格大幅下跌,我国在美国上市的光伏企业很多都开始全面亏损。到2017年左右,我国在海外上市的光伏企业纷纷撤离,或是因经营不善、资金链断裂而破产,或是转赴国内资本市场,意欲重整旗鼓。天合光能(688599;天合光能股份有限公司)是其中一家几经沉浮的企业。公司2005年于美国上市,2017年退市,2020年在国内A股重新上市。在退市当年,天合光能光伏组件累计出货量,全球排名第一;2020年,全球排名第三。

坚守长期战略

其实在国内的光伏企业中,天合光能不管从业绩还是产能规模方面,乃至在资本市场上的表现都不是最佳的。但纵观这家企业在光伏行业深耕20余年的发展路径,总结来说,“坚持长期战略”是它的核心和长期策略。

 

不盲目跟风。从过往的发展经历来看,天合光能最能稳得住的便是在2010年前后。彼时,我国的光伏产业在政策因势利导下处于蓬勃发展期,并且国外对来自我国的光伏产品也有着极大的市场需求。一边是补贴扶持,一边是需求爆发,很多光伏企业选择了扩产能。事实上,如隆基股份(601012;隆基绿能科技股份有限公司)、晶澳科技(002459;晶澳太阳能科技股份有限公司)等光伏巨头本身也受益于此,企业得以迅猛发展,但大批没有核心技术的光伏企业并没有这么幸运。根据企查查统计,截至2021年12月,我国成立十年及以上的,经营光伏组件,停业、撤销、吊销、注销的企业共计1037家,其中1036家企业未曾上市,只有一家名为柯力光电(680897)的企业曾上过新四板。风口之下,高纪凡带领的天合光能并没有将重点放在扩产能上面。“当时,我们的团队就认为,中国光伏产业还是需要花更大的精力去提高技术研发能力和水平,盲目扩产随时可能引发全行业的产能过剩。”

事实,正如其所预料的那般。乃至到今天,产能过剩一直是我国光伏行业的问题之一。在这样一个技术密集型的行业,经过十余年的发展,光伏组件的集中度越来越高。中国光伏行业协会(CPIA)数据显示,2017年光伏组件环节CR5市占率达38%,而2020年已提升至55%,产能超过5GW以上的企业达6家(天合光能居于第三位),集中度持续提升。相对而言,在产能方面保持谨慎,这是天合光能坚守长期战略的体现。敢于创新、担当。天合光能是行业中第一家“吃螃蟹”的企业。目前,在业内被视为未来发展主流方向的210*210mm硅片(简称“210硅片”)正是由其在国内首次倡导提出。长期以来,光伏行业以156*156mm的电池硅片为主,基于技术革新和市场需求升级,在这个岔路口,出现了两条选择路径:一是将现有的156硅片产线升级为兼容182*182mm硅片规格的产线;二是大跨步跃进210硅片时代。

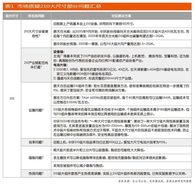
市场接受度且先不谈,对于光伏组件厂家来说,这两条路径选择的最大冲突集中于投入成本和风险上。如果选择第一条路径,相对来说,厂家需要耗费产线升级及相关人力投入的成本,但第二条路径却需要新建产线乃至厂房,其中购买新设备就是一笔大投入。两相比较,后者投入的成本更高、冒的风险更大。这也是在初期天合光能在行业内倡导生产和使用210硅片却得不到上下产业链支持的主要原因。如今,经过两年多的努力,天合光能将210硅片的盟友发展到39家,包括上游供应商、下游应用客户乃至同行。目前,182硅片和210硅片两条路线已经成为未来光伏组件厂家拓展大尺寸市场的选择。但相比于182硅片,210硅片的“大跃进”也让其充满质疑,比如在设备兼容性、产业链配套、运输、良率、热斑等等方面。根据浙商证券整理,如表1所示,天合光能、中环股份、晶盛机电、上机数控、爱旭股份、通威集团、东方日升等上下游已经就210大尺寸存在的问题进行研发、解决。

以“产业链配套尚未打通”问题为例,在设备端,捷佳伟创、宝馨科技等主流厂商已经有210硅片配套的产品设备产出;电池端,爱旭股份已经量产210mm电池,并且正在扩建该电池产能。天合光能是积极推广210硅片的首倡者,也把对未来市场的筹码押注其中。在新冠疫情影响海外市场供应、物流以及上游原材料多晶硅等产品涨价的多重压力下,天合光能在2021年半年报中透露“公司在有序新建210大尺寸电池片、组件产能,预计到今年年底电池片、组件产能达35GW、50GW,其中210大尺寸产能占比超过70%。”作为一种企业管理实践,坚持长期战略的关键是坚持专业性、专一性。天合光能的信心来自于他们对技术创新的追求,也是他们看好210硅片未来市场的底气所在。回顾来看,天合光能的科技战略有三步走:一是搭建平台——申报和建设国家重点实验室。

目前,天合光能已经建成以光伏科学与技术国家重点实验室、国家企业技术中心和新能源物联网产业创新中心的“一室两中心”平台;二是汇聚人才。该实验室甫一成立便吸引力国内外顶级光伏研究人才。先后有十多个国家的光伏科研人员都在这个平台上工作过。在天合光能公开的高管中也可以发现,这里聚集了一批光伏产业领域的优秀人才;三是科技研发,并实现成果转化和转移。截至2021年6月30日,天合光能共计拥有915项专利,其中发明专利322项。在2021年11月举办的“2020年度国家科学技术奖励大会”上,天合光能“高效低成本晶硅太阳能电池表界面制造关键技术及应用”项目荣获国家技术发明奖二等奖,这是我国光伏技术领域首个国家技术发明奖。这正是天合光能在技术创新上厚积薄发的最好注脚。

构建内外循环

在国外“201”政策反倾销和国内“531”补贴退坡的双重影响下,光伏产业于我国经济发展的意义集中在哪?实现光伏与火电的平价上网和“碳中和”“碳达峰”国家战略落地是两个主要目标。

● 平价上网

当前,全国各省区火电上网标杆电价0.250.45元/KWh。根据国网能源研究院发布的报告称,2020年,我国光伏度电成本最低能到0.245元/(kWh),而且之后光伏发电成本将进一步下降,到2025年,我国光伏度电成本将在0.2200.46元/(kWh)之间。经过十余年的发展,尽管在多晶硅等上游技术环节,国内企业还与国外企业有着差距,但是从电池组件等环节切入,以及市场规模的发展,我国在2020年终于实现平价上网。天合光能被授予国家级技术奖励的项目技术,据董事长高纪凡向《中国能源网》透露,通过该项技术,如今光伏发电的成本已经下降到十年前的10%左右,在世界范围内已经可以达到和火电同价甚至更低的程度。

 

● 能源改革

基于未来战略发展的需要,要实现“碳中和”“碳达峰”的目标,改变我国火电为主的能源结构是必然的选择。在众多的方案中,光伏产业的技术创新相当重要。但是,与发达国家光伏发电平均效率达23%25%相比,尽管我国光伏产业链成熟,但是我国目前整体的发电效率还达不到发达国家的平均水平。国家发改委能源所发布的《中国2050年光伏发展展望(2019)》也对未来提出了规划:在电池技术提升的带动下,同时应用半片、叠片、多主栅和大组件等组件结构优化技术,光伏组件将实现不断的降本增效,组件效率提升将在每年平均0.30.4个百分点以上,2025年主流产线的组件效率可提升至21%22%。

目前,在光伏产业链上,我国企业的技术核心主要聚集在技术难度偏弱的中后端电池组件环节,要实现上述的组件效率目标,这必然倒逼我国企业一边不断深挖电池组件端的潜力,一边还要不断向上游的核心技术发起挑战。因此,在平价上网实现基础上和未来能源改革目标下,平衡国内外市场业务,尤其是抓住国内智慧能源机遇,提高国内光伏储能业务占比,构建内外循环是天合光能抓住机遇、决胜市场的主要策略。

● 风险应对

“光伏行业内,面对下游市场需求快速扩大,上游原辅材料产能释放不足,2021年上半年光伏组件企业经历了原材料的大幅涨价,经营受到巨大挑战。尽管如此,公司凭借多年综合管理经验以及成熟的供应链、风险管理体系,积极主动应对行业内外环境挑战,在经营上力图实现破局,并取得了较好成绩。”事实上,我国光伏产业超90%依赖于国外市场。天合光能也不例外。根据其2021年半年报数据,该公司来自于境外的合同收入占比总营收的62.93%。一方面是对国外市场的依赖,一方面是掣肘于上游原材料,天合光能分别在产能规划、业务调整、物流保障、供应链管理等方面进行布局和应对。

产能规划上,目前,天合储能业务已经打通从电池到系统的全产业链,形成垂直一体化的竞争优势。原材料保障上,早于2020年11月,天合光能已经与通威集团达成协议,双方共同拟设立项目公司,共同投资四大项目——年产4万吨高纯晶硅项目、年产15GW拉棒项目、年产15GW切片项目、年产15GW高效晶硅电池项目。业务布局上,依托多年沉淀的全球销售渠道,天合光能实现了多个重大项目交付,同时,国内外的光伏系统业务电站也在稳步推进中。

国外市场,继续稳固与日本、欧美、亚非等地区建造商,投资商和开发商的合作;国内市场,也在加强与中国石油化工集团有限公司展开战略合作,同时,加大光伏储能相关的布局。物流方面,2021年10月29日,天合光能与马士基集团签署为期3年的战略协议,合作内容涵盖了全区域海运长约、全区域端到端配送、全球仓储一体化合作以及物流可视化等领域。以此来保障物流端的稳定和安全。但具体来看,由于原材料上涨、疫情等因素,许多亟待落地的光伏电站项目被取消或延期也是客观事实,天合光能要践行自己的长期战略,面临的短期压力依旧重重。



分享到:
星空网页版·官方站相关的文章 iTAG:
放榜啦!天合光能2021年组件出货排名全球第二!
2022年光伏行业猜想:灰犀牛与价格战
王勃华:光伏行业需要修炼自身 成为新型电力系统的主力
国家能源局:五大举措、三大建议推动光伏行业高质量发
碳中和如火如荼 光伏迎来新“良机”?
天合光能行业地位怎么样?荣获中国光伏技术领域首个国
隆基股份,降价让光伏行业再次破防
天合光能至尊组件怎么样?天合光能210组件订单已达25G
频道推荐
服务中心
微信公众号

CESI
关于本站
版权声明
广告投放
网站帮助
米兰官方站网页版-米兰MiLan(中国)
网站服务
会员服务
最新项目
资金服务
园区招商
展会合作
节能产业网是以互联网+节能为核心构建的线上线下相结合的一站式节能服务平台。
©2007-2020 CHINA-ESI.COM

节能QQ群:39847109
顶部微信二维码底部
扫描二维码关注官方公众微信